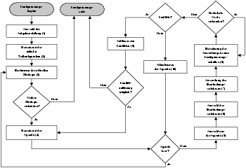
- Auswahl der Aufgabenstellung
Auswahl eines von
den in der Wissensbasis definierten Zielkonzepten. Das
Zielkonzept definiert den Wurzelknoten der kompositionellen
Hierarchie (siehe
Abbildung 3.3). Alle weiteren
Konfigurierungsobjekte sind direkt oder indirekt Teil dieses
Wurzelobjektes.
- Generieren der initialen Teilkonfiguration
Durch
die Wahl der Aufgabenstellung wird die erste Teilkonfiguration
erzeugt. Sie ist der Ausgangspunkt für alle weiteren
Teilkonfigurationen und besteht bereits aus den benötigten
Konfigurierungsobjekten. Diese Objekte sind Instanzen der
Konzepte, die durch die Aufgabenstellung in der
Begriffshierarchie spezifiziert sind.
- Bestimmen der aktuellen Strategie
Auswahl einer
Strategie, die i.d.R. über mehrere Zyklen beibehalten
wird. Der Konfigurierungsvorgang wird zur Strukturierung in
unterschiedliche Phasen eingeteilt. Sie dienen dazu, einzelne
Teilaufgaben zu bearbeiten, die relativ unabhängig voneinander
sind. Phasen werden jeweils einer Strategie zugeordnet, in
der das für die jeweilige Phase benötigte Kontrollwissen
repräsentiert wird (vgl. Abschnitt 3.5.1 und
Abschnitt 3.5.2). Die
Auswahl einer Strategie erfolgt automatisch anhand der
höchsten Priorität der verfügbaren Strategien. Der Benutzer
kann sie allerdings auch manuell auswählen. Ein ,,Experte``
erhält somit die Möglichkeit, die Konfigurierung weitestgehend
selbst zu beeinflussen.
Wenn alle Strategien abgearbeitet wurden, wird die sog. ,,Default-Strategie`` aufgerufen. Sie besitzt die geringste
Priorität und listet alle verbleibenden
Konfigurierungsschritte in der Agenda auf, die vom
Wissensingenieur nicht explizit aufgeführt wurden.
- Generieren der Agenda
Die Reihenfolge der
Konfigurierungsschritte ist entscheidend für eine erfolgreiche
Konfigurierung. Der Kontrollmechanismus überprüft dazu, welche
Konfigurierungsschritte jeweils noch möglich sind und fasst
diese Schritte in einer Agenda zusammen. Um mögliche
Konfigurierungsschritte ausfindig zu machen, erfolgt ein
Vergleich der Konfigurierungsinstanzen mit den zugehörigen
Konzepten der Begriffshierarchie. Für Instanzen, die noch
nicht vollständig spezialisiert sind, werden die
entsprechenden Agenda-Einträge generiert.
Die in der jeweiligen Strategie definierten KS-Foki werden
zur Optimierung eingesetzt (vgl. Abschnitt 3.5.1). Ein KS-Fokus wird
dazu genutzt, die Agenda auf einen bestimmten Teil der
aktuellen Teilkonfiguration einzuschränken bzw. zu
fokussieren (siehe Abbildung B.1). Die
Reihenfolge der Konfigurierungsschritte in der Agenda leitet
sich her aus den in der aktuellen Strategie priorisierten
Agenda-Auswahlkriterien. Die Priorität ist durch die dort
definierte Reihenfolge der Auswahlkriterien repräsentiert.
Abbildung B.1:
Konfigurierungsschritt-Fokus (KS-Fokus)
 |
Weil sich die Erzeugung der Agenda an der Begriffshierarchie
orientiert, in der in einem Metamodell
entsprechend der CWA die generische Beschreibung
aller vollständigen, zulässigen Konfigurierungen definiert
ist, wird gewährleistet, dass in der Agenda für alle
notwendigen Konfigurierungsschritte stets auch die
erforderlichen Agenda-Einträge existieren. Wenn in der
Agenda keine Einträge mehr vorhanden sind, ist die
Konfigurierung entweder vollständig spezifiziert, oder es sind
alle Konfigurierungsschritte der aktuellen Phase (Strategie)
durchgeführt worden. Als nächstes würde dementsprechend
versucht werden, eine neue Strategie auszuwählen (Schritt 3).
- Auswahl aus der Agenda
Mit Hilfe von
Agenda-Auswahlkriterien wird ein Konfigurierungsschritt zur
Durchführung aus der erzeugten Agenda ausgewählt. Ein
Agenda-Auswahlkriterium ist ein Muster, das durch die Angabe
einer teilweisen Spezifikation eines Konfigurierungsschrittes
repräsentiert wird.B.1 Es kann sich auf
Konfigurierungsobjekte (do), Eigenschaften von
Konfigurierungsobjekten (slot) oder KS-Typen
(ks-typ) beziehen (siehe
Abbildung B.2). Die
Agenda-Einträge werden mit dem Muster verglichen. Ein
erfolgreicher Vergleich bedeutet, dass der Eintrag das
Kriterium erfüllt.
Abbildung B.2:
Agenda-Auswahlkriterium
 |
Die Auswahlkriterien sind innerhalb der Strategie in einer
strikten Ordnung definiert. Die Reihenfolge steht für die
Priorität der Kriterien. Liefert die Anwendung eines
Auswahlkriteriums mehr als einen Konfigurierungsschritt,
werden der Reihe nach die folgenden Kriterien angewendet, bis
nur genau ein Schritt übrig bleibt.B.2
- Auswahl des Bearbeitungsverfahrens
Ein
Bearbeitungsverfahren ist eine Methode zur Durchführung eines
Konfigurierungsschrittes. Die möglichen Verfahren sind unter
Schritt 7 aufgeführt. Die
Auswahl des jeweiligen Bearbeitungsverfahrens orientiert sich
wiederum an der Reihenfolge, in der die Verfahren in der
Strategie spezifiziert sind. Kann ein Verfahren nicht
angewandt werden (z.B. wenn kein Default-Wert vorhanden
ist), wird das jeweils nächste Bearbeitungsverfahren
verwendet. Sind keine automatischen Verfahren anwendbar, wird
eine Eingabe des Benutzers erwartet.
- Anwendung des Bearbeitungsverfahrens
Durch die Anwendung
eines Bearbeitungsverfahrens wird ein Konfigurierungsschritt
durchgeführt. Hierbei wird für den betreffenden
Konfigurierungsschritt ein Wert bzw. ein Ergebnis ermittelt
oder ein Wertebereich eingeschränkt. Folgende
Bearbeitungsverfahren sind vorgesehen:B.3
- Default: Übernahme eines statischen Wertes
(z.B. 2.0GHz für die Taktung eines Prozessors).
- dynamischer Default: Ein dynamischer
Default ist eine Funktion zur Auswahl aus dem
zulässigen Wertebereich eines Slots (z.B.
Mittelwert oder Minimum).
- Berechnungsfunktion: Eine beliebige durch
den Wissensingenieur definierbare Funktion, die zur
Auswertung des Bearbeitungsverfahrens aufgerufen wird.
Die Berechnungsfunktion wird nur einmalig zur
Durchführung des Konfigurierungsschrittes
durchgeführt.
- allgemein zulässiger Wertebereich (AZW):
Mit diesem Bearbeitungsverfahren wird verhindert, dass
dem Benutzer jeder z.B. durch ein Constraint
automatisch festgelegte Slot-Wert zur Bestätigung
bzw. Änderung anschließend nochmals vorgelegt wird,
wie es das Standardverfahren wäre. Die Änderung eines
solchen Wertes durch den Benutzer würde zu einer
Inkonsistenz führen und einen Konflikt auslösen, der
entsprechend behoben werden müsste (siehe unten).
- Benutzereingabe: Es wird eine Anfrage an
den Benutzer vorgenommen, um den Wert für einen
Konfigurierungsschritt zu ermitteln. Der Benutzer
besitzt dabei die Möglichkeit, den aktuellen
Konfigurierungsschritt zurückzustellen oder andere
Bearbeitungsverfahren einzusetzen.
Die möglichen Bearbeitungsverfahren lassen sich
unproblematisch erweitern. Über eine allgemeine Schnittstelle
können beliebige Verfahren zur Berechnung eines
Konfigurierungsschrittes eingebunden werden. Denkbar sind
z.B. Bibliotheks- bzw. fallbasierte Lösungen, die
Auswertung von Simulationsprogrammen,
etc. (vgl. Günter, 1991a, S. 101).
- Berechnung der Auswirkungen eines
Konfigurierungsschrittes
Nach der Ausführung des
Konfigurierungsschrittes, müssen mögliche Auswirkungen auf
andere Konfigurierungsobjekte berücksichtigt werden. Dies
können taxonomische Inferenzen und Auswirkungen das
Constraint-Netz betreffend sein, die entsprechend berechnet
werden müssen. Taxonomische Inferenzen bewirken die
Spezialisierung von Komponenten bzw. Aggregaten (vgl.
Abschnitt 3.4.4). Die
Constraint-Propagation dient der Validierung, ob die aktuelle
Teilkonfiguration weiter eingeschränkt werden kann bzw. ob
sich Inkonsistenzen ergeben haben (vgl.
Abschnitt 3.6).B.4 Weiterhin prüft der
Pattern-Matcher, ob neue Constraints
zum Constraint-Netz hinzugefügt werden müssen, weil z.B.
neue Komponenten in der aktuellen Teilkonfiguration erzeugt
worden sind (vgl.
Abschnitt 3.6.1).
Taxonomische Inferenzen und Constraints werden so lange
propagiert, bis sich keine Änderungen mehr ergeben.
- Auflösen von Konflikten
Stellen sich
Konfigurierungsentscheidungen als falsch heraus, führt dies zu
Konflikten bzw. Inkonsistenzen in der aktuellen
Teilkonfiguration. Ein inkonsistenter Zustand ergibt sich
z.B. dann, wenn sich ein Oberkonzept aufgrund eines
Konflikts mit einem anderen Konzept nicht zu einem seiner
Unterkonzepte spezialisieren lässt. Die Wissensbasis
definiert in diesem Fall nicht das für den aktuellen
Konfigurierungszustand benötigte Konzept. ENGCON
unterstützt derzeit die Anwendung eines
Konfliktauflösungsverfahrens in Form eines einfachen ,,Undo``
durch den Benutzer.B.5
- Aktualisieren der Agenda
Zum einen werden die
Einträge in der Agenda überprüft, ob sie aufgrund von
Einschränkungen durch Constraints oder taxonomischen
Inferenzen terminal sind und entsprechend entfernt werden
können. Zum anderen wird geprüft, ob neue Einträge zur Agenda
hinzugefügt werden müssen. Wenn die Agenda leer sein sollte,
wird mit Schritt 3 die nächste Strategie ausgewählt, ansonsten
fährt der Kontrollmechanismus fort mit Schritt 5, der Auswahl
des nächsten Konfigurierungsschrittes aus der Agenda.